bevictor伟德官网·(中国)唯一官方网站
Toggle navigation
首页
关于我们
bevictor伟德官网简介
现任领导
机构设置
专业介绍
规章制度
团队队伍
教授博士
各系教师
行业教师
硕士导师
教学工作
教学通知
教学信息
教学成果
实习实践
毕业设计
专业实践成果
规章制度
物理学系
电子与通信系
电气工程系
电子信息产业公司
研究生教育
研究生简讯
研究生招生
研究生考试
培养方案
研究生导师
研究生教学
研究生政策
咨询联系
科研教研
科研动态
科研平台
科研项目
科研奖励
科研成果
教改教研成果
出版教材
成果转化应用
规章制度
资料下载
员工工作
学工团队
员工机构
学风建设
体育活动
宿舍管理
安全工作
健康疾病
心理教育
奖学助学
易班工作
规章制度
人才招聘
研究生招生
就业信息
招生信息
公司公司招聘
征兵工作
新生工作
毕业生工作
党建廉政
党建简讯
党建信息
理论学习
讲微党课
党纪学习教育
党风廉政
廉洁故事
党史专题
扶贫工作
资料下载
实验中心
实验中心简介
实验室管理
教学实验室
科研实验室
大型仪器设备
团队建设
团队建设
师范认证
工程认证
员工成果
竞赛通知
电子类竞赛
工科类竞赛
师范类竞赛
创新创业
挑战杯赛
大创项目
考研成绩
工会团委员工
工会工作
团委工作
校庆工作
员工工作
优秀员工
员工名单(肇教)
员工名单(物理)
员工名单(电子)
员工名单(机电)
员工名单(建筑)
员工名单(电气)
员工名单(通信)
栏目名称:科研成果
2023-07-12
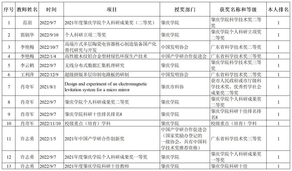
2022年bevictor伟德官网科研教研成果统计_科研获奖
2022年bevictor伟德官网科研教研成果统计_科研获奖
Copyright©
bevictor伟德官网·(中国)唯一官方网站 版权所有